职位推荐
- 珍格医疗-临床销售 15001-20000
- 地奥制药-医药代表 6001-8000
- 普利德医疗-医疗设备销售经理 面议
- 大唐-兼职招商经理 面议
- 景德中药-直营经理 6001-8000
- 安邦医药-省区招商经理 8001-10000
- 恒瑞医药-医药信息沟通专员 6001-8000
- 黄河中药-学术讲师 8001-10000
发布日期:2025-10-14 浏览次数:121
近日,我院超声医学科邱逦教授团队在Signal Transduction and Targeted Therapy(STTT,IF:52.7)发表题为“Ultrasound-enhanced Pt-coordinated polymer immunopotentiators and heterogenic fusion membrane-based multifunctional tumor vaccine nanoplatforms for melanoma treatment” 的研究文章。该研究构建了一种基于金黄色葡萄球菌胞外囊泡(EVs)与黑色素瘤细胞膜(CM)的异源融合膜肿瘤疫苗EV-CM,并进一步整合Pt-卟啉配位聚合物免疫增强剂(CPIP),形成了CPIP@EV-CM多功能纳米疫苗平台。该平台联合声动力治疗(SDT)及化学动力治疗(CDT),能够有效激活抗肿瘤免疫应答,预防肿瘤的发生、清除原位肿瘤并抑制远处转移,为黑色素瘤的免疫治疗提供了一个新思路。

超声医学科马朗研究员、邱逦教授为共同通讯作者,郭瑞倩、杜方雪博士后为共同第一作者。我院为第一作者单位。该工作得到了国家自然科学基金、中国博士后科学基金、四川省科技厅等项目资助。
肿瘤免疫治疗已成为继手术、化疗和放疗后的有效治疗手段。通过实现靶向递送、抗原呈递和免疫激活,基于肿瘤细胞膜(CM)的仿生纳米平台已成为一种新兴的肿瘤防治策略。肿瘤细胞膜富含包括个性化新抗原在内的多种抗原,可被抗原呈递细胞(APCs)识别并摄取,进而激活下游抗肿瘤免疫应答。然而,单一肿瘤细胞膜的免疫原性较低,阻碍了APCs的有效激活。融合膜仿生策略通过融合均质细胞或膜组分来实现肿瘤抗原与免疫刺激剂的协同递送,这一创新方法为构建肿瘤疫苗开辟了新途径。此外,通过在融合膜内部装载不同应用模块(治疗/成像/载药等),可灵活满足不同设计需求,形成多功能肿瘤纳米疫苗平台。

图1. CPIP@EV-CM纳米疫苗的构建及其用于增强肿瘤免疫治疗的示意图
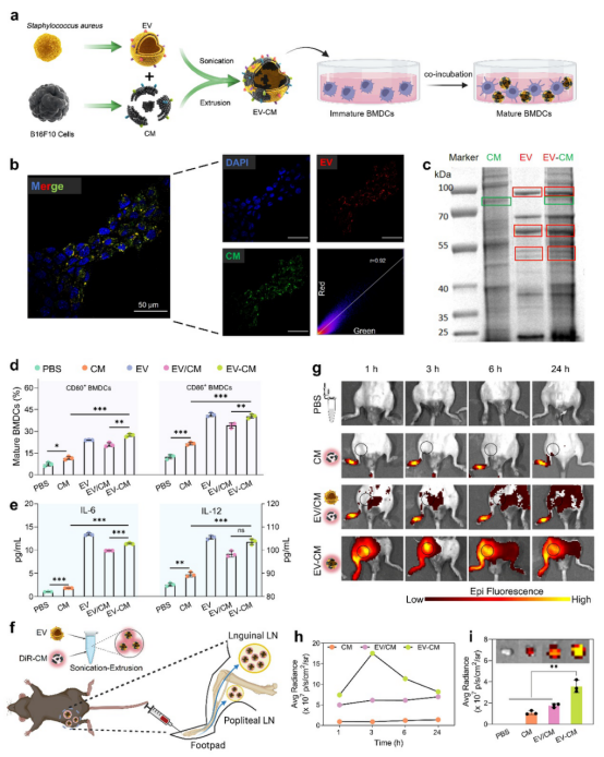
细菌胞外囊泡(EV)是由细菌自发形成膜囊泡,因其以非复制形式继承了母体细菌的天然佐剂标记,被视为理想的免疫刺激剂。研究团队将B16F10黑色素瘤细胞膜与金黄色葡萄球菌来源的胞外囊泡膜融合,成功制备了EV-CM异源融合膜。该融合膜继承了亲本组分的抗原性和佐剂标志物,能够在体外高效激活树突状细胞(DCs)。在小鼠足垫皮下注射EV-CM融合膜后,其能快速迁移至局部引流淋巴结,实现肿瘤抗原的高效递送。

图2. EV-CM融合膜的表征及其免疫激活潜能评估
体内肿瘤预防实验表明,皮下免疫后接种肿瘤细胞,EV-CM融合膜疫苗能显著抑制黑色素瘤的发生;与单纯肿瘤细胞膜免疫组相比,小鼠的无瘤生存时间从14天延长至19天。EV-CM免疫组CD8+T细胞及活化的CD8+T细胞(CD69+CD8+T)比例明显增加,且效应记忆T细胞比例显著升高,揭示了肿瘤预防作用的潜在机制。

图3. 小鼠黑色素瘤预防效果评估
为进一步提高对已发生肿瘤的清除能力,研究团队将声动力/化学动力治疗模块——Pt-卟啉配位聚合物免疫增强剂(CPIP)装载于EV-CM融合膜,构建出具有核壳结构的多功能纳米疫苗CPIP@EV-CM。体外实验表明,在超声辐照下,CPIP@EV-CM能高效产生活性氧(ROS)直接杀伤肿瘤细胞。

图4. CPIP@EV-CM的制备、表征及其体外直接肿瘤杀伤效果评估
此外,声动力/化学动力治疗能够有效诱导肿瘤细胞发生免疫原性细胞死亡(ICD),促进DCs成熟和促炎细胞因子分泌,进一步增强免疫治疗效果。

图5. CPIP@EV-CM介导的体外ICD效应和免疫刺激反应
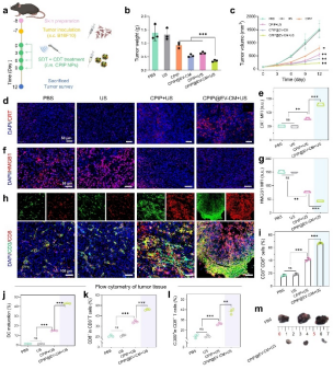
体内治疗结果显示,CPIP@EV-CM联合超声辐照能有效抑制小鼠黑色素瘤生长,抑瘤率达74.4%,并显著抑制肺转移,延长荷瘤小鼠生存期。肿瘤组织免疫荧光染色和流式细胞学分析进一步验证了超声辐照CPIP@EV-CM介导的ICD效应以及抗肿瘤免疫激活反应。

图6. CPIP@EV-CM的体内抗原位瘤效果
体内小鼠肺转移模型治疗结果显示,CPIP@EV-CM联合超声辐照能够有效激活先天性和适应性免疫应答,有效抑制肺转移灶形成、延长荷瘤小鼠生存期。

图7. CPIP@EV-CM体内抑制肺转移效果评估
综上所述,该研究通过将声动力/化学动力模块装载于源自肿瘤细胞膜和金黄色葡萄球菌胞外囊泡膜的功能性融合膜中,设计了一种基于生物材料的纳米疫苗平台(CPIP@EV–CM)。EV–CM融合膜将肿瘤特异性抗原与天然佐剂相结合,能强烈刺激免疫系统引发抗肿瘤免疫反应。体内接种实验表明,这种融合膜能够保护小鼠免受黑色素瘤的攻击,凸显了其作为预防性癌症疫苗的潜力。在配备了 声动力/化学动力模块CPIP之后,因其既能对肿瘤细胞产生直接的活性氧毒性,又能增强免疫刺激作用,CPIP@EV–CM对已存在的肿瘤抑制效果显著增强。总的来说,CPIP不仅能增强癌细胞的凋亡和坏死,还能诱导免疫原性细胞死亡以协同EV–CM的免疫刺激作用,刺激树突状细胞成熟和T细胞激活,在原发性和转移性小鼠肿瘤模型中诱导强烈的抗肿瘤免疫反应。显然,具有不同特性(如大小和形貌)和功能(如成像、载药)的其他辅助模块可根据复杂需求自由选择,这项工作为一类无细胞肿瘤疫苗的开发提供了一种灵活策略。
300多万优质简历
17年行业积淀
2万多家合作名企业
微信扫一扫 使用小程序
